培养方案
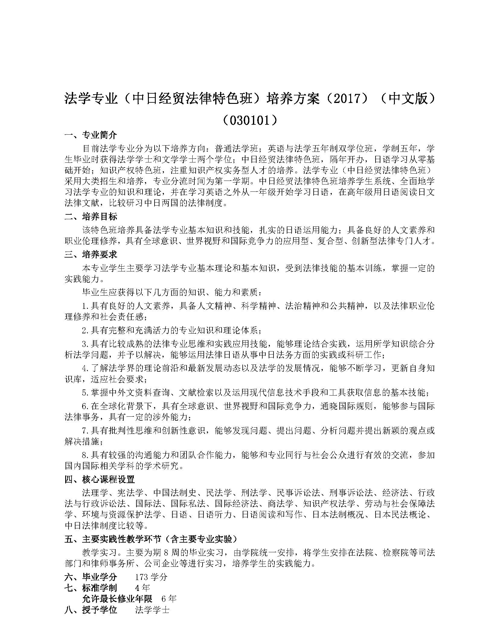
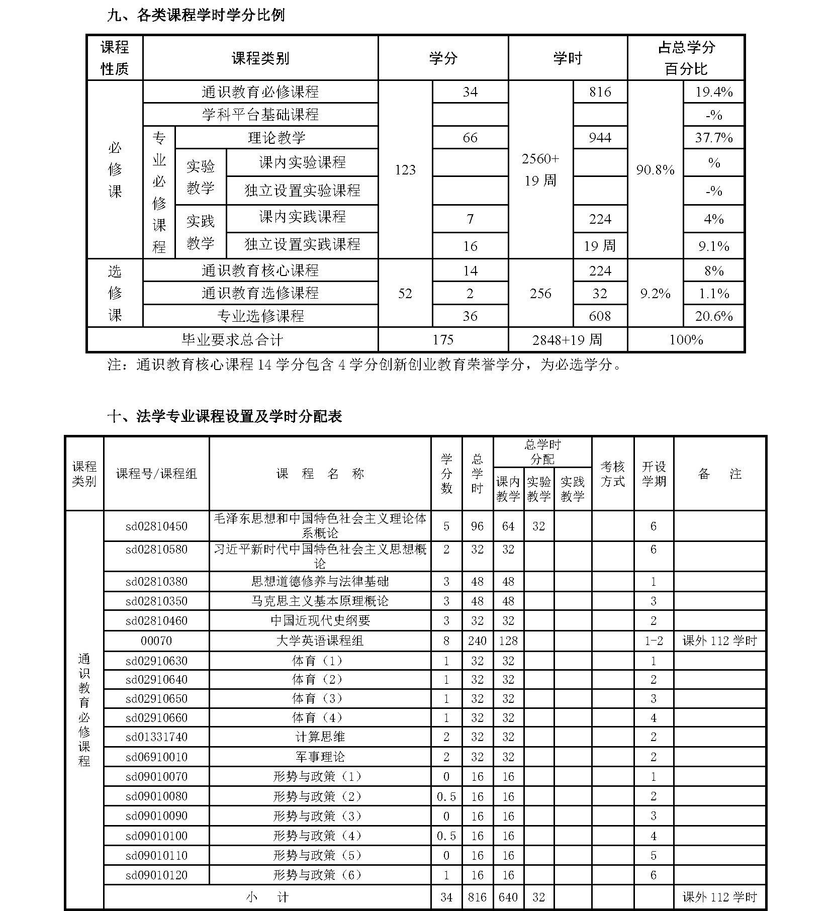
555050注册大白菜法学(中日经贸法律特色班)专业培养方案(2017)
作者:        发布时间:2021-08-26        阅读量:


版权所有:2024白菜网址官网大全 - 555050注册大白菜 2012 All Rights Reserved

投稿邮箱:lawschoolwangzhan@163.com

地址:青岛市即墨区滨海路72号555050注册大白菜青岛校区     邮编266237

          济南市历城区洪家楼5号555050注册大白菜洪家楼校区    邮编250100

版权所有:2024白菜网址官网大全 - 555050注册大白菜 2012 All Rights Reserved

投稿邮箱:lawschoolwangzhan@163.com

地址:青岛市即墨区滨海路72号555050注册大白菜青岛校区     邮编266237

          济南市历城区洪家楼5号555050注册大白菜洪家楼校区    邮编250100